Разработка и производство сервоприводов,
бесколлекторных и вентильных двигателей, движитель (трастер) для телеуправляемого необитаемого подводного аппарата (ТНПА, ROV)

Адрес: Москва, ул.Большая Переяславская, д.9+7(985)928-61-99
Литье пластика на заказ
ДОКУМЕНТАЦИЯ

ГЛАВА 2. ИСПОЛНИТЕЛЬНЫЕ МЕХАНИЗМЫ НА БАЗЕ ЭЛЕКТРОПРИВОДА ПОСТОЯННОГО ТОКА

§2.4.Комплектные электроприводы постоянного тока

Требования по напряжению питания. Электроприводы должны обеспечивать работу при отклонениях напряжения питания на (–15%)–(+10%) номинального значения и частоты напряжения на ±2% номинального значения. Питание должно производиться от трехфазной сети переменного тока напряжением 220 ,380 ,440 ,500В с частотой 50 (60)Гц.

Требования к основным техническим параметрам. Моменты Мном двигателей, входящих в состав комплектных электроприводов, определяемые длительно допустимым по нагреву током двигателя, должны соответствовать шкале (Нм):0,35; 0,47; 0,7; 1,0; 1,3; 1,7; 2,3; 3,5; 4,7; 7,0; 10; 13; 17; 23; 35; 47; 70; 100; 130; 170.

Максимальные частоты вращения электродвигателей nmax в зависимости от Мном приведены в таблице 2.1.Там же приведены значения минимального среднего углового ускорения двигателя εmin c дополнительной инерционной массой Jдоп при частоте вращения 0,5 nmax .

Таблица 2.1

В переходных режимах электродвигатели должны допускать в течение времени не менее 0,2с значения максимального момента не менее указанных в таблице 2.2.

Таблица 2.2

Значения допустимых погрешностей частоты вращения и коэффициента неравномерности для электроприводов подач при различных диапазонах регулирования приведены в таблице 2.3.Суммарная погрешность частоты вращения ?с – это сумма максимальных абсолютных значений погрешностей при изменении нагрузки от 0,15Мном до Мном, напряжения сети от 0,9 до 1,1 номинального, температуры окружающей среды от 20°С до 45°С.Каждая из составляющих погрешностей рассчитывается в процентах от установленной частоты вращения при номинальных значениях двух других параметров. Коэффициент неравномерности вращения kн определяет в процентах максимальное отклонение мгновенного значения частоты вращения в пределах оборота от среднего.
Таблица 2.3

Электропривод должен иметь в своем составе датчик скорости (тахогенератор) с крутизной не менее 0,02 В/(об/мин ), с малой погрешностью отображения заданной(линейной) выходной характеристики и малой асимметрией выходной характеристики при изменении направления вращения.

Аналоговый или импульсный датчик перемещения, встраиваемый или пристраиваемый к электроприводу, выполняется, как правило, бесконтактным и обеспечивает погрешность преобразования не более 5? на полный оборот датчика.

Электромагнитный тормоз, встраиваемый при необходимости в электропривод, должен быть безлюфтовым и иметь момент не менее 0,5 Мном двигателя.

Диапазон регулирования скорости электропривода от 1000 до 10000.Этот диапазон определяется отношением максимальной скорости электропривода к минимальной, при которой сохраняются технические параметры в соответствии с таблицей 2.3.

Требования к конструкции. Силовой трансформатор; токоограничивающий, сглаживающий, уравнительные и другие дроссели; силовой преобразователь выполнены в виде самостоятельных конструктивных элементов, предназначенных для установки в шкафах управления.

Требования к надежности. Наработка на отказ комплектного электропривода не менее 4000ч.Срок службы не менее 10лет.

Комплектные электроприводы (исполнительные механизмы) на основе системы УВ-Д. В таблице 2.4 приведены основные технические показатели ряда серийно выпускаемых комплектных приводов на основе системы УВ-Д, предназначенных для промышленных исполнительных устройств, в частности устройств подачи станков и промышленных роботов. Все электроприводы являются реверсивными, возможен перевод двигателей в тормозной режим.

Таблица 2.4

В таблице 2.5 приведены основные технические показатели ряда серийно выпускаемых комплектных приводов на основе системы УВ-Д, предназначенных для исполнительных устройств главного движения промышленных станков.

Таблица 2.5

В приводах ЭПУ-1Д и ЭТРП-2 с целью расширения диапазона регулирования применяется двухзонное регулирование скорости: от номинальной скорости вниз регулирование производится изменением напряжения на якоре, от номинальной скорости вверх – изменением тока возбуждения (магнитного поля).

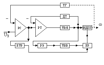
Функциональная схема электропривода ЭТРП -2 приведена на рис.2.18.


Рис.2.18

Привод состоит из следующих основных узлов: исполнительного двигателя постоянного тока ИДПТ; нереверсивного тиристорного управляемого выпрямителя в цепи якоря двигателя УВя для регулирования скорости в первой зоне; нереверсивного тиристорного управляемого выпрямителя в цепи обмотки возбуждения УВв для регулирования скорости во второй зоне; блока тиристорного реверсора БР для изменения полярности напряжения возбуждения при реверсировании двигателя; блока управления реверсором БУР; регуляторов скорости РС и тока РТ; тахогенератора постоянного тока ТГ в качестве датчика скорости; датчика тока якоря ДТ; релейного регулирующего элемента РЭ, осуществляющего передачу функции регулирования скорости блоку УВв при достижении скорости двигателя номинального значения.

Комплектные электроприводы (исполнительные механизмы) на основе системы ШИП-Д. В таблице 2.6 приведены основные технические показатели ряда серийно выпускаемых комплектных приводов на основе системы ШИП-Д, предназначенных для промышленных исполнительных устройств, в частности устройств подачи станков и промышленных роботов. Все электроприводы являются реверсивными.

Таблица 2.6

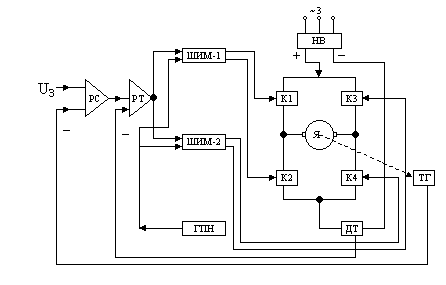
На рис.2.19 приведена функциональная схема привода ЭШИР-1.Якорь двигателя Я подключается к источнику постоянного напряжения силовыми тиристорными ключами К1 – К4 со схемами искусственной коммутации. Схема соединения ключей мостовая, в качестве источника постоянного тока используется трехфазный неуправляемый выпрямитель НВ. Порядок и относительная продолжительность включения ключей определяют направление и частоту вращения двигателя. Порядок включения силовых ключей (К1,К4) или (К2,К3),определяющий полярность напряжения на якоре, регулируется полярностью входного сигнала, а относительная продолжительность импульсов, определяющая среднее напряжение на якоре, регулируется уровнем сигнала.


Рис.2.19

Сигнал рассогласования между заданной с помощью напряжения uз и фактической частотами вращения (измеренной тахогенератором ТГ) усиливается регулятором скорости РС и подается на вход регулятора тока РТ. После сравнения с сигналом обратной связи от датчика тока двигателя ДТ сигнал с выхода РТ подается на входы транзисторных широтно-импульсных модуляторов ШИМ-1 и ШИМ-2.В них происходит сравнение сигнала от регуляторов с пилообразным напряжением генератора пилообразных напряжений ГПН и формируются импульсы для открытия и запирания силовых ключей К1 – К4.

Назад | Оглавление | Вперед
+7(985)928-61-99 Москва, ул.Большая Переяславская, д.9