|
В настоящее время, сервоприводы применяются
там, где недостаточно точности регулирования обычных общепромышленных
преобразователей частоты. Применение высококачественных сервоприводов
необходимо в высокопроизводительном оборудовании, где главным критерием
является производительность. Сервоприводами оснащаются прецизионные
системы поддержания скорости и позиционирования промышленных роботов и
высокоточных станков. Сервоприводы также устанавливаются на
координатно-сверлильных станках, на различных технологических
транспортных системах, на различных вспомогательных механизмах и др. В
приводах подач современных станков с ЧПУ обеспечивающих перемещения
рабочих органов станка, на сегодняшний день применяются в основном
шаговые двигатели либо сервоприводы.
Достоинства сервопривода:
1. Плавность и точность перемещений доступны даже на низких скоростях,
разрешающая способность может выбираться пользователем в зависимости от
решаемой задачи
2. Бесшумность работы
3. Надежность и безотказность, а следовательно, возможность использовать его в ответственных, не терпящих отказа устройствах.
4. Легкость монтажа конструкции.
Недостатки сервопривода:
1. Высокая стоимость
2. Сложность настройки, которая иногда делает применение сервопривода необоснованным.
То есть, сервоприводы на базе
синхронного электродвигателя (серводвигателя), в настоящее время,
наиболее целесообразно применять там, где требуется привод с высокой
точностью и большой максимальной скоростью. Двигатель такого привода
имеет встроенный датчик положения вала сигнал с которого подаётся на
серво усилитель, а это существенно повышает точность и динамику
сервопривода. Для создания одно или много координатных систем
позиционирования используется специальный контроллер позиционирования.

*
GIF-анимация выполнена в GIF Animator, время кадра - 1 с, количество
кадров - 7, длительность анимации - 8 с, размер - 1333x983 точек,
размер файла - 300 КБ.
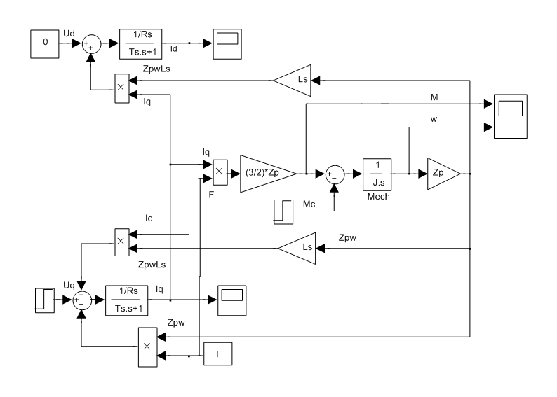
Рис. 2 - Векторное управление
Синхронные серводвигатели -
это трехфазные синхронные электродвигатели с возбуждением от постоянных
магнитов и датчиком положения ротора. Отличительная особенность
синхронных серводвигателей - высокая выходная мощность при любой
скорости в сочетании с небольшими размерами. Их основным достоинством
является очень низкий момент инерции ротора относительно крутящего
момента. Это позволяет реализовать очень высокое быстродействие.
Достижимо время разгона на номинальную частоту вращения за десятки
миллисекунд и реверс с полной скорости в пределах одного оборота вала
двигателя.
Серводвигатели могут
различаться формой, размерами и конструкцией - от больших
низкоскоростных прямопри-водных роторных двигателей с большим крутящим
моментом до компактных устройств с малоинерционым ротором,
обеспечивающим оптимальный разгон и торможение, безкорпусных двигателей,
линейных двигателей, создающих большую тяговую силу при огромных
ускорениях и скоростях.
Современные качественные
серводвигатели выпускаются большим количеством производителей за
рубежем. Фактически, каждая фирма выпускающая частотные преобразователе
имеет в своем каталоге и ряд моделей севроприводов и севрводвигателей
для них. Наииболее популярные модели синхронных серводвигателей
выпускают немецкая LENZE (один из европейских лидеров в технологии
привода и комплектных систем управления), Siemens, OMRON, Mitsubishi
Electric, DELTA ELECTRONIСS и т. д.. На выпуске оригинальных
моделей сервоприводов специализируются такие компании, как, Fagor
Automation, Sew-Eurodrive, Rockwell Automation, Emerson Control
Techniques, Baldor Electric и многие другие.
Управление серводвигателем осуществляется при помощи специального блока,
который получает сигналы от датчика обратной связи, встроенного в
сервомотор. Блок управления обычно имеет множество опций для работы от
ПК, встроенные интерфейсы позволяют использовать его в промышленности.
Многочисленные настройки и нюансы работы обычно загружаются в привод
через ПК. Далее возможна автономная работа и управление без компьютера.
Литература
1. Петров Ю. П., Оптимальное управление электроприводом. - М. - Л., Госэнергоиздат, 1961. - С.187
2. Lenze ; Lenze Drive Systems GmbH,2003
3. Lenze ; Lenze Drive Systems GmbH,2003 <
4. Lenze ; Lenze Drive Systems GmbH,2003
5. Lenze <Сервоинверторы 9300>;номер каталога 9300BAC199; Lenze Drive Systems GmbH,2003
6. Ключев В.И., Теория электропривода. - М: "Энергоатомиздат". - 1985. - C. 258
7. Усольцев А.А., Векторное управление асинхронными двигателями. - С.-П.:СТУ. - 2002.- С.43
8. Соколовский Г.Г., Электроприводы перевенного тока с частотным регулированием. - М.:"ACADEMA". - 2006. - С. 260
9. Пивняк Г.Г., Волков А.В., Современные
частотно-регулирумые асинхронные электроприводы с широтноимпульсной
модуляцией. - Днепропетровск: НГУ. -
2006. - С. 470
10. Башарин А.В., Управление электроприводами. - Л.:"Энергоиздат". - 1982. - С. 393
|